首页
部门简介
部门概况
支部建设
新闻公告
新闻在线
通知公告
院系风采
团学资讯
理论学习
媒体团团
科学与人文
bet伟德官方网站
办事指南
下载中心
学校主页
学校主页
新闻网
综合服务平台
服务指南
信息公开
首页
部门简介
部门概况
支部建设
新闻公告
新闻在线
通知公告
院系风采
团学资讯
理论学习
媒体团团
科学与人文
bet伟德官方网站
办事指南
下载中心
您所在的位置:
首页
新闻公告
通知公告
通知公告
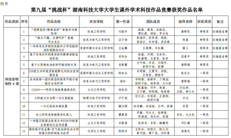
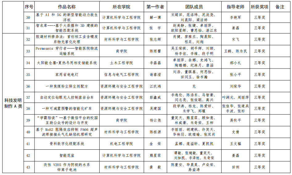
关于第九届“挑战杯”bevictor伟德官网大学生课外学术科技作品竞赛获奖名单的公示
日期:2021-03-26
|
点击量:
伟德国际(bevictor)官方网站-Global Platform